高级搜索
当前位置:首页 > 其他政策文件 > 本部门发文 
关于印发《闵行区应急管理局安全生产第三方服务机构考核办法》的通知
来源:上海市闵行区应急管理局  发布时间:2024年10月31日

 

关于印发《闵行区应急管理局安全生产第三方服务机构考核办法》的通知

 

局各科室、队、中心:

《闵行区应急管理局安全生产第三方服务机构考核办法》已经局长办公会议审议通过,现予以印发,请认真贯彻执行。

《闵行区安全生产监督管理局关于印发〈安全生产第三方服务机构考核评估办法>的通知》(闵安监管〔2018〕29号)同时废止。

 

    上海市闵行区应急管理局

                                  20241021

闵行区应急管理局

安全生产第三方服务机构考核办法

 

为进一步规范安全生产第三方技术服务机构(以下简称第三方服务机构)从业行为,提升服务质量,根据《中华人民共和国安全生产法》《中共上海市委、上海市人民政府关于本市深化安全生产领域改革发展的实施意见》《关于推进安全生产社会化服务工作的实施意见》等法律法规和有关规定,结合工作实际,特制定本办法。

一、考核目的

进一步提升第三方服务机构服务水平,更好发挥其技术服务作用,指导企业落实企业主体责任,为政府购买安全生产服务提供更全面的参考依据,形成更加全面、客观的激励约束机制。

二、考核原则

考核工作坚持客观公正、公开透明、突出重点、注重实效、优胜劣汰的原则。

三、考核对象

局招标(公开比选)确定的安全生产第三方服务机构。

四、考核方式

在局统一领导下,年度考核采用日常考核、专项考核和年终考核相结合方式,由分管副局长牵头,相关业务科室负责实施。

(一)日常考核

局相关业务科室不定期对第三方服务机构是否按项目要求开展技术服务进行监督检查,并对服务情况进行讲评,通报工作中存在的问题并提出整改要求。

(二)专项考核

在服务周期内,局相关业务科室针对被服务企业发生安全生产死亡事故或者第三方服务机构相关人员借技术服务活动名义向服务企业推销其他营利性服务项目等违反廉洁从业规定开展专项考核。

(三)年终考核

结合日常考核和专项考核情况,局成立联合考核组(必要时可聘请有关专家参与),对第三方服务机构内控管理、服务质量控制、规范服务活动进行年终考核,形成年度综合分值。

五、考核运用

日常考核中存在问题的第三方服务机构由相关业务科室进行约谈。专项考核核实情况经局长办公会议审议通过后,对查实的第三方服务机构直接终止服务合同,并不再纳入局下年度第三方服务机构招标范围。违反国家法律规定的,依法承担相应责任。年终考核综合评分情况经局长办公会议审议通过后,实行末位淘汰制度综合评分末位第三方服务机构不再纳入局下年度本项目服务活动招标范围。

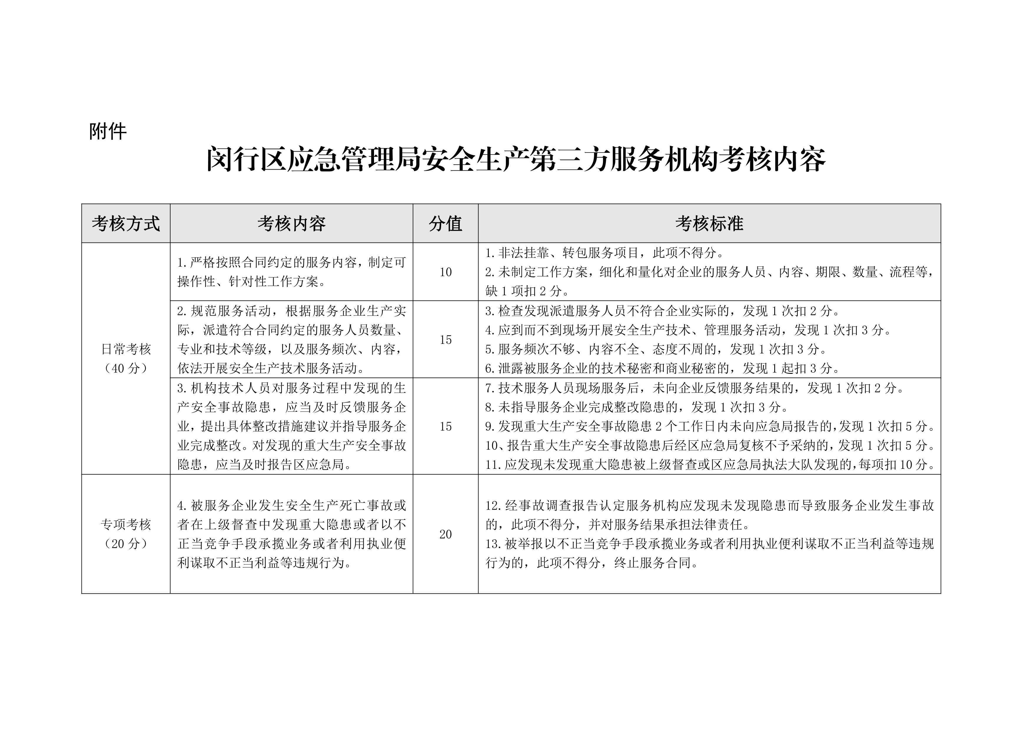
附件:闵行区应急管理局安全生产第三方服务机构考核内容

 

留言
验证码
0/500
公众意见
暂无公众意见
索引号:
SY270000479
主题分类:
市场监管、安全生产监管 \安全生产监管
发文机关:
上海市闵行区应急管理局
发布日期:
2024-10-31
生效日期:
失效日期:
成文日期:
2024-10-21
文件状态:
发文字号:
闵应急发〔2024〕31号
读屏专用
声音开关
语速
阅读方式
配色
放大
缩小
鼠标样式
十字线
大字幕
快捷方式
重置
固定
说明
退出服务