高级搜索
当前位置:首页 > 其他政策文件 > 本部门发文 
闵行区教育局关于印发《闵行区儿童友好学校建设实施方案》的通知
来源:上海市闵行区教育局  发布时间:2024年3月18日

各中小学、中职校、幼儿园:

为贯彻落实《上海市教育委员会关于印发<上海市儿童友好学校建设实施方案>的通知》(沪教委青202317)有关要求,教育局编制了《闵行区儿童友好学校建设实施方案》,现印发给你们,请各校(园)结合实际,认真落实各项任务,努力推进儿童友好学校建设。

 

附件:闵行区儿童友好学校建设实施方案

 

上海市闵行区教育局

2024315

 

公开属性:主动公开

上海市闵行区教育局办公室                 2024315日印发

附件

闵行区儿童友好学校建设实施方案 

为践行儿童友好理念,以儿童友好引领教育风尚,办好儿童喜欢的学校,根据上海市政府办公厅印发的《上海市儿童友好城市建设实施方案》中明确的“开展儿童友好学校建设”的要求以及上海市教育委员会印发的《上海市儿童友好学校建设实施方案》的通知要求,闵行区结合本区实际,特制定本实施方案:

一、总体要求

(一)指导思想

以习近平新时代中国特色社会主义思想为指导,全面贯彻党的教育方针,以办好人民满意的教育为宗旨,坚持学生发展为本,坚持教育优先发展。践行儿童友好理念,实现学校教育的政策制度、空间建设、服务体系和成长环境对儿童更加友好。遵循儿童成长发展规律,提高儿童在学校学习和生活的安全感、获得感和幸福感,努力让儿童成为德智体美劳全面发展的社会主义建设者和接班人。

(二)基本原则

1.坚持儿童优先。将儿童优先原则融入学校政策制定、空间环境建设、教学设施配置、课程体系构建和教学方式优化,开展有学校特色的儿童优先行动,营造儿童友好的校园文化氛围。

2.强化资源统筹。围绕儿童健康成长和全面发展,统筹优化设施功能布局,挖掘存量潜力,引导学校空间适儿化建设,拓展高品质学习空间和活动空间建设。深化资源融合,促进各类设施综合高效利用,探索利用社会和社区优质资源丰富教育教学活动。

3.鼓励创新探索。鼓励有条件的学校改革创新,结合校情实际,挖掘特色资源、出台创新举措,打造儿童友好服务品牌项目,推进重点功能区域和示范空间适度超前建设。

4.促进多元参与。坚持系统观念,强化儿童友好学校建设“一盘棋”理念,健全完善多领域、多部门工作协作机制,积极引入社会力量,发挥家校社作用,凝聚各方力量,形成区域内共同推进儿童友好学校建设的合力。

(三)建设目标

2025年,全区建设不少于10所儿童友好学校试点校,兼顾幼儿园、小学和中学等不同学段学校(具体建设指标见附表,指标体系分值达90分以上为儿童友好学校)在试点校建设的基础上,到2028年,全区60%以上学校达到建设要求;到2030年,全区90%以上学校达到建设要求;到2035年,全区基本完成儿童友好学校建设任务,儿童友好理念在教育系统中深入人心。

二、建设任务

儿童友好学校建设范围包括本区中小学(含中职校)、幼儿园(以下简称“学校”)。

(一)政策制度友好

1.加强儿童优先发展规划引领。学校应将“儿童优先、儿童平等、儿童参与、儿童视角”理念贯穿于校园的管理、教育教学和建设之中,学校的发展规划、重大制度等要充分体现儿童友好的教育价值取向。

2.强化儿童相关法治保障。严格贯彻落实《义务教育法》《未成年人保护法》《上海市未成年人保护条例》《未成年人学校保护规定》《上海市学前教育与托育服务条例》等国家及本市法律法规要求,建立儿童权益保障机制,强化儿童法治保障。

3.健全儿童参与机制。推动儿童全方位参与融入学校、城市社会生活,畅通儿童参与渠道,倾听儿童及监护人的声音。充分依托学校团、队、学生会等组织,丰富儿童建言渠道,拓展儿童代表群体的覆盖面,构建完善儿童建言引导、征集、反馈、宣传为一体的参与机制。

(二)空间建设友好

1.提升基础教育学校办学条件。加大基础相对薄弱学校的教育资源投入,办学(园)条件满足学前教育普及普惠和义务教育优质均衡发展督导评估要求。加强特殊教育资源建设,推进无障碍校园环境建设,满足各类特殊学生的教育需求,促进特殊教育优质融合发展。

2.推进校园空间适儿化建设。围绕儿童课堂教育和课间、课后实践活动需求,推进学校各类服务设施和场地适儿化改造。室内外学习、活动和生活等空间的建设和设施设备的配置应满足相关标准要求,符合儿童身心发展需要,并具有丰富性、趣味性、便捷性和安全性。

(三)服务体系友好

1.强化学校教育主阵地作用。坚持立德树人根本任务,遵循儿童身心发展规律,学校严格落实国家课程标准及办学质量评价指标要求,注重学段衔接教育,高质量实施义务教育“双减”。开展教育数字化转型建设,丰富教育数字化应用场景。保障基础教育办学质量,促进学生全面发展。

2.加强儿童身心健康服务体系建设。学校建立健全儿童体质、心理、卫生健康的发展、预防、评估、干预机制。儿童作息时间管理制度合理,加强儿童作业、户外活动、睡眠、膳食等管理。关注儿童身心健康,对体质或心理有特殊需求的儿童能给予及时帮助,促进儿童健康发展。

3.丰富儿童学习活动体验。开展社会主义核心价值观教育、爱国主义教育、中华优秀传统文化进校园等学习体验活动,推动校园文化传承发展。因校制宜开展多元活动,满足儿童参与各类活动的需求。充分挖掘资源,开展适宜的校外实践活动。

(四)成长环境友好

1.健全学校家庭社会协同育人机制。创建和谐的校园人际环境,做到平等、公正、真诚、互助。推进家庭家教家风建设,增强家庭监护责任意识,加强家庭教育指导服务,培养儿童良好思想品行和生活习惯。强化社会协同发展,畅通与社区、公安、医疗等部门沟通机制,获得社会对学校工作的支持和帮助。

2.打造安全文明校园环境。落实学校安全管理主体责任,夯实学校人防、物防和技防基础。健全学校安全管理制度,完善物防技防设施,确保安防力量配备到位。完善学校风险防控、隐患排除及事故处置机制。不断增强安全教育实效性,提升师生安全素养。优化数字教育环境,加强网络与信息安全教育及管理。

3.加强特殊儿童的关爱。为特殊群体子女提供公平优质教育,加强家庭经济困难等困境儿童资助保障,确保适龄儿童不因家庭经济困难辍学、失学。开展学习、行为、成长困难儿童的帮扶,确保有学习能力的残疾儿童接受适宜融合的教育。

三、工作举措

()加强领导,合力推进。为确保闵行区儿童友好学校建设工作有序推进,教育局成立“闵行区儿童友好学校建设推进工作领导小组”,各学校也要建立相应的组织架构,围绕建设指标,齐抓共管,共同做好闵行区儿童友好学校建设工作。

闵行区儿童友好学校建设推进工作领导小组名单:

  长:恽敏霞 何美龙

副组长:徐明怡 陆海珍 马秀明 潘蓓蕾 王维刚 何曙光 朱 军 刘兆利

  员:陈 妍 连 军 郁婵娴 韩 欢 马卫锋 黄 悦 林火生 徐莉萍 张剑青 方琳琳 周硕青 张中涛 李 赟 贾永春

领导小组下设办公室,由法制科具体落实。

()加强研讨,共同提升。为保证闵行区儿童友好学校建设工作的质量,教育局将组织形式多样的培训指导、交流研讨、自查自纠等活动,对儿童友好学校建设工作进行过程性指导管理。

()加强督查,确保质量教育局将联合督导室对儿童友好学校建设工作实施督导评估制,加强对各学校建设进程督查指导。责任督学对照各学段建设指标,对各校在政策制度友好、空间建设友好、服务体系友好、成长环境友好等建设指标进行指导评估。

四、创建实施

第一阶段:(2024—2025)

1.20243月,全面落实市级《儿童友好学校建设实施方案》,认真研制区级《儿童友好学校建设实施方案》;推荐6-8所学校参与上海市儿童友好学校试点校建设工作。

2.2024—2025年,指导参与上海市儿童友好学校试点校建设工作的学校,按照《上海市儿童友好学校创建评价指标(试行)》开展自评,教育局组织力量初评,最终迎接市级专家评定。

第二阶段:2026年起

1.根据市教委关于2026年起常态化推进儿童友好学校建设工作要求,闵行区将在前期市级引领推进儿童友好学校试点校的基础上,制定区级作为主体推进儿童友好学校建设工作的实施方案。

2.教育局将分年度分批次推进儿童友好学校建设工作,采取区级推荐、学校自荐相结合的办法申报,教育局组织力量评定,落实202820302035年的建设目标。

五、保障机制

()组织保障。教育局将统筹推进区域儿童友好学校建设工作,确定责任部门,落实专人负责,明确建设时间和进度要求,协调相关职能部门,压实工作职责,合力推进儿童友好学校建设任务落地实施。

()经费保障。申报学校根据建设指标要求结合改造项目同步规划,教育局将为儿童友好学校建设优先保障,并提供一定的经费倾斜。

()宣传引导。教育局和学校要以开展儿童友好学校建设工作为契机,拓展宣传渠道,利用闵行教育、学校公众号等平台传播儿童友好理念,提高师生、家长的知晓率与参与度,营造建设儿童友好学校的良好氛围。

 

 

附件:

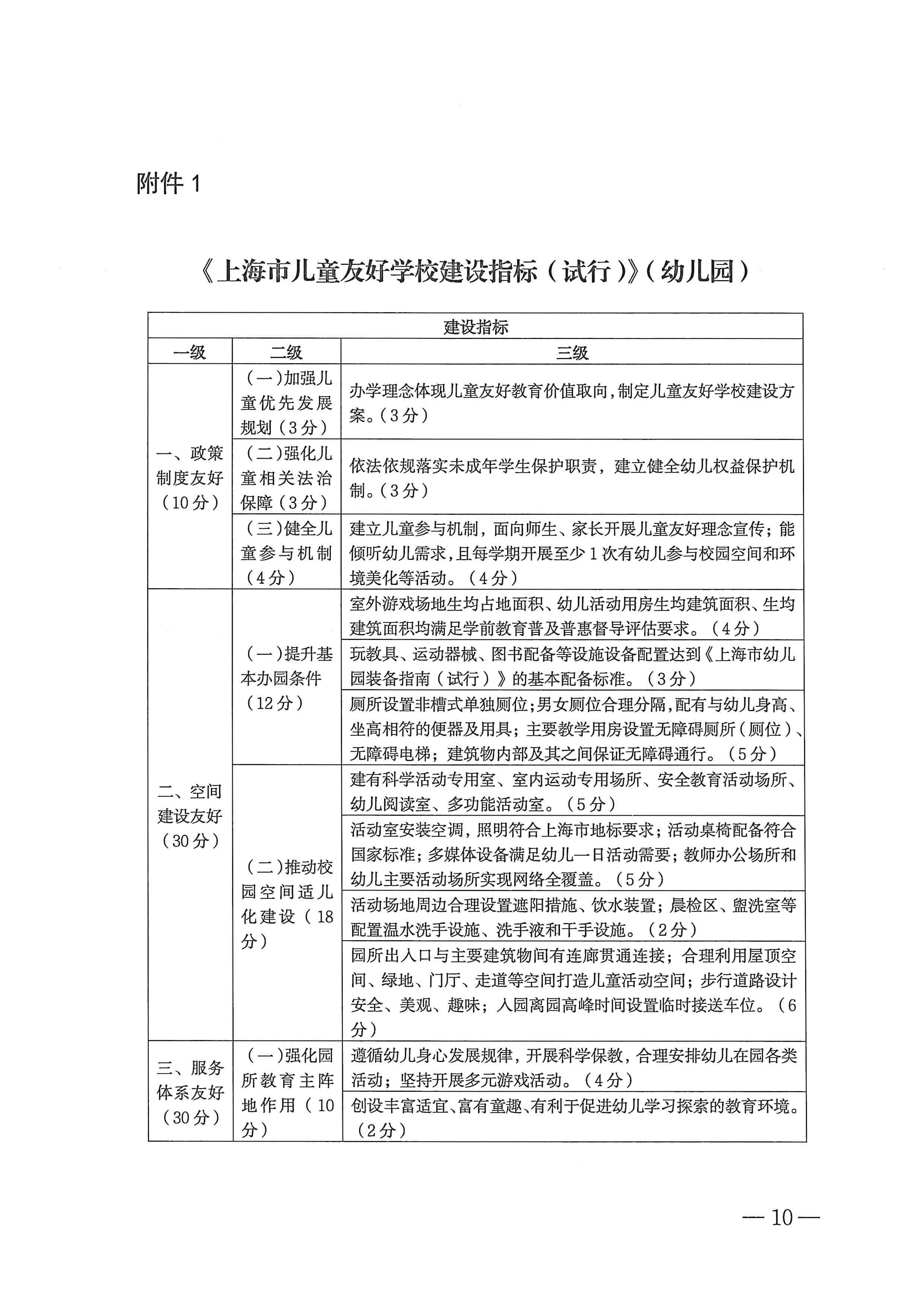
1.《上海市儿童友好学校建设指标(试行)(幼儿园)

2.《上海市儿童友好学校建设指标(试行)(义务教育学校)

3.《上海市儿童友好学校建设指标(试行)(普通高中)

4.《上海市儿童友好学校建设指标(试行)(中职校)

 

 

留言
验证码
0/500
公众意见
暂无公众意见
索引号:
SY180001391
主题分类:
科技、教育\教育
发文机关:
上海市闵行区教育局
发布日期:
2024-03-18
生效日期:
失效日期:
成文日期:
2024-03-15
文件状态:
发文字号:
闵教字〔2024〕50号
读屏专用
声音开关
语速
阅读方式
配色
放大
缩小
鼠标样式
十字线
大字幕
快捷方式
重置
固定
说明
退出服务