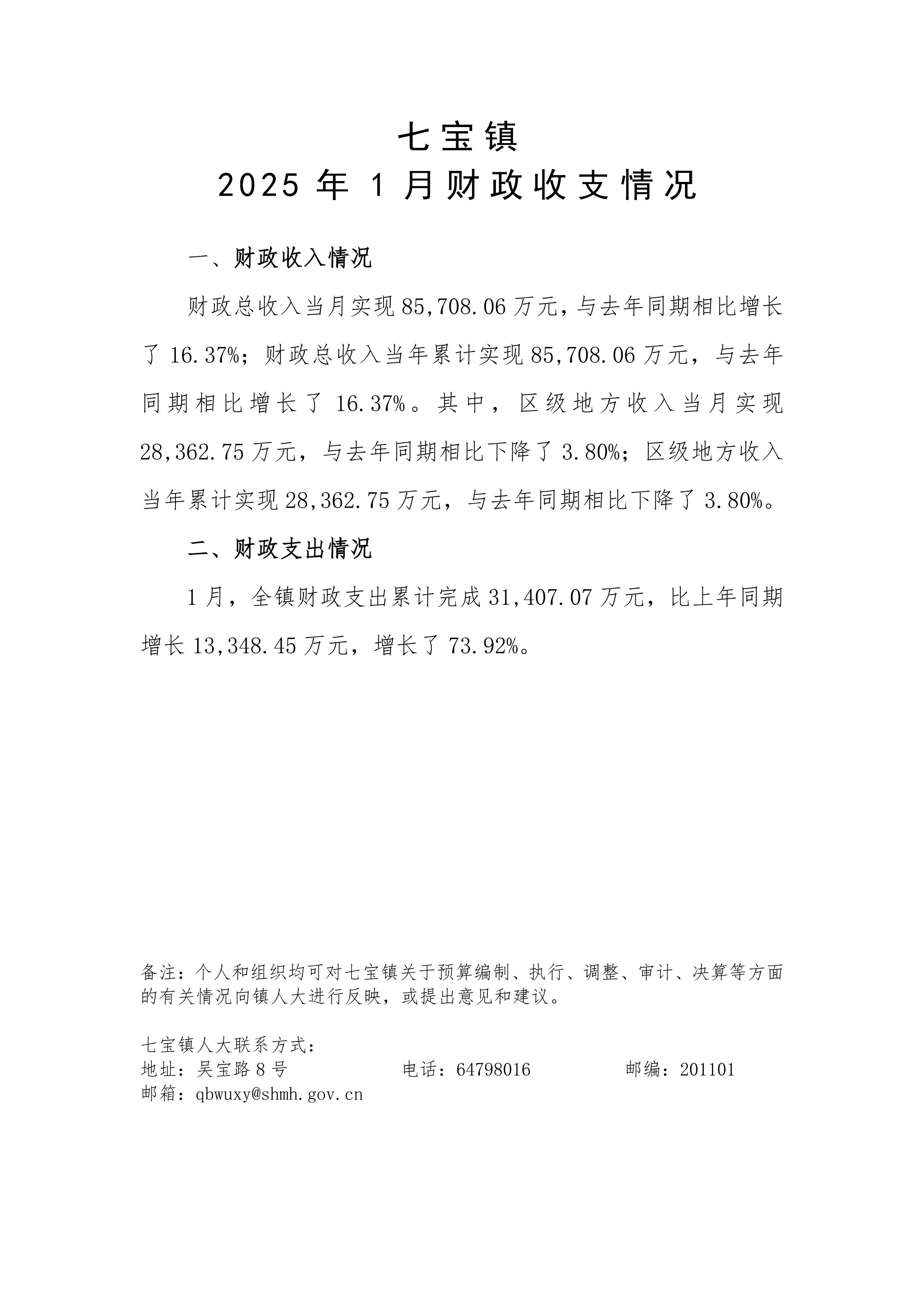
|
提示消息
手机号码不能为空
索引号:
SY180001521
主题分类:
科技、教育、教育
发文机关:
上海市闵行区教育局
发布日期:
2024-06-21
生效日期:
失效日期:
成文日期:
2024-06-13
文件状态:
正常
发文字号:
闵教规字〔2024〕1号
- 关于2025年中央财政农业经营主体能力提升资金(粮油规模种植主体单产 提升项目)的公示2025-11-07
- 闵行区2025年10月地方财政收支情况月报2025-11-05
- 梅陇镇2025年9月地方财政收支情况2025-10-24
- 浦江镇2025年9月地方财政收支情况2025-10-20
版权所有:上海市闵行区人民政府 地址:上海市闵行区沪闵路6258号 邮编:201199 电话:24033000
政府网站标识码:3101120003
沪ICP备05000742号-2
沪公网安备:31011202006569