一、项目基本情况: 1.项目名称:闵行区云上开店系统软件开发服务 2.项目预算:33.4万元(人民币)。 3.项目内容及需求:闵行区云上开店系统软件开发服务。具体项目内容、采购范围及所应达到的具体要求,以闵行区云上开店系统建设项目技术需求(附件1)相应规定为准。 4.合同履约期限:2025年度内完成。 二、合格供应商资格要求 1、未被列入“信用中国”网站(www.creditchina.gov.cn) 失信被执行人、重大税收违法案件当事人、政府采购不良记录名单、失信惩戒名单和中国政府采购网(www.ccgp.gov.cn)政府采购严重违法失信行为记录名单的供应商。 2、投标人应是中华人民共和国境内具有独立法人资格及相应的经营范围的企业法人、事业单位、民办非企业组织或者其它组织;具有履行合同所必需的设备和专业技术能力。 3、本项目专门面向中小企业采购(非企业性质的机关、事业单位、团体组织、社会组织不受企业性质限定,予以接受投标)。 4.本项目不接收联合体投标。 5.本项目不允许分包、转包。 三、需提交的资料 1. 单位基本情况说明(附件2) 2.营业执照(含有企业统一社会信用代码)、相关资质证书等复印件加盖公章。 3.投标人在“信用中国网”通过“信用服务”栏分别查询失信被执行人、重大税收违法案件当事人、政府采购不良记录名单、失信惩戒名单截图、“中国政府采购网”查询页面网页截图并加盖公章(依法不纳入信用中国网和中国政府采购网查询系统的单位应当提供加盖单位公章的近三年内无被列入失信被执行人、重大税收违法案件当事人、政府采购不良记录名单、失信惩戒名单的承诺函)。 4.投标人在“国家企业信用信息公示系统(www.gsxt.gov.cn)”通过“信息打印”生成的查询报告打印件并加盖公章(至少包括:营业执照信息、股东及出资信息、主要人员信息、行政处罚信息、纳入严重违法失信企业名单(黑名单)信息、纳入经营异常名录信息等,未纳入国家企业信用信息公示系统的供应商请自行提供股东及出资信息证明公示系统的供应商请自行提供股东及出资信息证明)。 5.法定代表人报名:法定代表人证明书(附件3)和法定代表人身份证原件及复印件加盖公章。授权代表报名:法定代表人授权委托书原件(附件4)和被授权代表人身份证原件及复印件加盖公章。 6.近三年财务状况、缴纳税收状况的报告,加盖公章。 7.报价一览表(附件5)。 8. 闵行区云上开店系统建设工作方案。 9. 拟从事本项目软件开发的工作人员信息及相关工作经历(附件6)。 四、材料提交 材料提交:投标人应向采购人提交纸质材料一式三份(内容包括1-10,并做好目录)、U盘一份(电子版材料需提供word版本以及含盖章扫描件的PDF版本)。 截止时间:2025年 7 月8日17点,迟到或不符合规定的材料文件恕不接受。 五、联系方式 采购人:上海市闵行区市场监督管理局 地址:上海市闵行区沪闵路6388号 邮编:201199 联系人:顾老师 联系电话:54290316
上海市闵行区市场监督管理局 2025年6月27日
附件1 闵行区云上开店系统建设项目技术需求
1.1 项目概况1.1.1背景 依据《上海市坚持对标改革持续打造国际一流营商环境行动方案》(沪府办发〔2024〕1号)的工作要求,区市场监管局确立了市场准入行政审批领域的改革方向,通过智能化的政策引导和应用集成,将闵行区打造成为营商环境的标杆区域,提升区域经济发展的软实力。 在业务上,区市场监管局始终把市场主体的获得感作为衡量政务服务工作的标尺,集中力量解决市场主体急难愁盼的突出问题。用数字创新延伸一网通办政务服务功能,在全市首创“闵址汇”“云核查”“云办照”应用,实现了住所(经营场所)的标准化、数字化,开拓个体工商户的全程网办渠道,便捷食品经营许可证的远程核查工作。这些政务服务应用虽然在很大程度上方便了企业办事,但也同时存在因专业知识和业务要求较复杂,而服务应用功能相对独立,导致市民仍需反复多次向窗口咨询相关业务,“注册登记”便捷化仍需进一步提升。 在技术上,为贯彻落实全市关于推动公共数据共享共用的工作要求,结合闵行推进城市数字化转型和完善协同监管机制推进跨部门综合监管改革的重点任务,区数据局积极探索数字化赋能高质量发展新路径,聚焦“整体性规划、行业性推进、分步骤建设、开放式部署、模块化实施”的工作目标,建立制度标准引领、管理机制保障、技术平台支撑、行业领域推进的“四横四纵体系”,推动“一口进出、应归尽归”成为全区公共数据管理应用的统一工作准则,打通市区两级数据链路,进一步促进数据跨部门共享共用,同时以业务为导向、让数据多跑路,助力各部门流程再造,并通过打造闵址汇、模型超市等特色组件工具,提升我区信息化建设的集约化水平,加强优秀案例的复制推广,实现数据价值在城市治理中的充分释放。 对此,区市场监管局联合区数据局共同研究,充分发挥业务和技术的双重支撑,结合区随申办企业云、区大数据资源平台和智慧监管·云中心系统建设,坚持系统思维、集约建设、持续迭代的工作要求,以现有“闵址汇”“云核查”“云办照”应用服务事项为基础,整合为集成统一的闵行区云上开店系统服务入口,增强区内经营主体的获得感和满意度,在市场准入领域打造出属于闵行的一流营商环境。 1.1.2依据 《上海市坚持对标改革持续打造国际一流营商环境行动方案》(沪府办发〔2024〕1号)提出:“持续深化‘一业一证’‘高效办成一件事’、证明事项告知承诺制等改革,强化数据共享,避免重复提交材料,最大限度便企利民。打造“智慧好办”服务品牌,为企业群众提供智能预填、智能预审、自动审批等智能服务。” 《闵行区着力激发高质量发展内生动力持续打造一流营商环境行动方案》(闵府办发〔2024〕5号)提出:“在食品经营许可‘云核查’的基础上,汇集各项功能升级为‘云上开店’项目,实现食品经营许可办理全程线上提前服务、全程云上场地核查、全程网上不见面审批。”
1.2 技术需求1.2.1建设任务 闵行区云上开店系统的建设旨在进一步优化营商环境,提升个体户营业执照、食品经营许可办理的效率与便捷性。通过全程线上提前服务、全程云上场地核查、全程网上不见面审批的方式,有效降低申请人完成现场布局和图纸绘图的难度,解决场地核查任务多、核查耗时长等问题,从而为企业和个人提供更加高效、便捷的服务。 1.2.2建设内容 在个体户“云办照”、食品经营许可“云核查”的基础上,将经营主体注册登记的各项服务功能汇集升级为闵行区云上开店系统。通过随申办APP手机端提供服务,对接智慧监管·云中心PC端进行业务审批,实现个体户营业执照、食品经营许可办理的全程线上办理。 一是全程指引,服务流程更具象。区别于以往一个政务审批事项就有一个申请入口的现象,闵行区云上开店系统提供了集成统一的服务,经营主体从萌发开店意愿,到正式开门营业,全流程均可通过闵行区云上开店系统这一入口完成。无论是初期的政策宣贯,还是开业时的证照申请和后续市场监管领域的许可申请,都将全程提供指引和服务。通过对每一个环节配备清晰的步骤说明,对部分环节配备详细的操作指南视频,帮助经营主体快速掌握使用方法,减少操作难度,确保服务事项的易用、好用。例如,在申请食品经营许可证时,闵行区云上开店系统已根据常见的申请类型和经营场所布局提供了示例平面图,并列明了每一个许可范围所需满足的条件,申请人可根据实际情况套用相关模板并自行修改,快速完成申请。 二是技术创新,政务服务更友好。在“我的申请”栏目实时公示申请进程,确保经营主体能及时了解办事状态;设置24小时AI在线客服,对经营主体在使用过程中遇到的常见问题进行答疑解惑,确保经营主体的诉求能够得到快速响应和解决,提升使用体验。 三是数据共享,申请预填更省心。依托区大数据资源平台,经营主体在线上办理过程中可联动“闵址汇”标准地址库,实时调用市房屋产权信息、标准地名地址等共享数据,以标准地址证明材料替代线下多种地址证明;申请过程对接市电子证照库,打通闵行区云上开店系统业务应用,许可现场核查申请关联许可图纸审查信息,实现信息智能预填。 1.2.3业务功能需求
Ø 没有营业执照(个体户设立为例) 我要开店-》个体工商户设立申请-》个体工商户申请审核通过 Ø 有营业执照(食品经营为例) 我要开店-》选择申请业态-》判断是否完成图纸核查-》图纸核查申请-》图纸核查申请审核通过-》按图施工后申请现场核查-》现场核查通过-》审核部门出证 1.3.3.2 业务功能 1、开店指引 通过线上方式为申请人提供前期指导和服务,帮助其更好地准备相关材料和布局。 (1)食品经营指引 总体要求:概述了食品经营商家需遵守的法律法规、资质要求以及确保食品质量安全的基本原则。 区域划分要求:详细说明了经营场所内不同功能区域(如存储区、加工区、销售区)的划分标准和卫生要求,以防止交叉污染。 布局参考:提供了货架摆放、冷藏冷冻设备配置、加工区设置等布局建议,以优化经营环境,提高食品安全水平。 从业人员要求:明确了从业人员需具备的健康证明、培训要求以及个人卫生习惯等,确保从业人员符合食品安全标准。 办理流程:详细阐述了食品经营许可证的申请流程,包括资料准备、网上申请、现场核查、审批发证等步骤,为商家提供清晰的指引。 (2)食品生产指引 企业选址:指导企业选择符合食品安全要求的厂址,远离污染源,确保生产环境的安全。 厂区环境:要求企业保持厂区环境的整洁和卫生,符合生产需要,为食品生产提供良好的基础条件。 车间环境:详细规定了车间内的通风、照明、消毒等要求,确保生产过程中的食品安全。 设备设施:指导企业配备符合生产要求的设备设施,并定期进行维护和保养,以保障生产顺利进行。 工艺流程:要求企业制定科学合理的生产工艺流程,确保产品质量符合标准。 人员管理:建立了人员管理制度,确保生产人员具备相应的专业知识和技能,并遵守生产规范。 管理制度:建立了完善的食品安全管理制度,包括原料采购、生产过程控制、产品质量检验等环节,以确保产品质量安全。 (3)零售药店指引 总体要求:概述了零售药店需遵守的法律法规、资质要求以及确保药品质量安全的基本原则。 人员要求:明确了药师和销售人员需具备的专业知识和技能,以及培训要求,确保为顾客提供专业的药学服务。 设施设备要求:要求药店配备符合药品存储要求的设施设备,如冷藏柜、阴凉区等,以确保药品的储存条件符合标准。 陈列储存要求:规定了药品的陈列和储存方式,确保药品分类清晰、易于查找,并符合药品特性。 管理制度要求:建立了完善的药品管理制度,包括采购、验收、存储、销售等环节,以确保药品质量安全。 布局参考:提供了药店布局建议,以优化顾客购药体验,同时符合药品管理要求。 (4)医疗器械指引 总体要求:概述了医疗器械经营商家需遵守的法律法规、资质要求以及确保医疗器械质量安全的基本原则。 管理要求:详细阐述了医疗器械的管理制度,包括采购、验收、存储、销售等环节,以确保医疗器械的质量安全。 人员配备:要求企业配备具有相关专业知识和技能的人员,负责医疗器械的管理和销售,以提供专业的服务。 2、特色服务 (1)个体户开业 ① 提供个体工商户在闵行区云上开店系统上提交相关申请材料,包括身份证明、经营场所证明等,并按照规定填写相关信息进行个体户申请。 ② 与闵址汇系统对接,调取区标准住址。 ③ 集成电子证照库,支持用户通过电子身份证进行身份验证,简化开店认证流程。 (2)云核查: ① 应用于食品经营许可、药品和医疗器械许可等领域的审批过程中。申请人通过线上平台提交相关申请材料后,市场监管局利用云核查系统对申请人的经营场所、设施设备、管理制度等进行远程核查,实现审批流程的数字化、智能化。 ② 集成电子签章接口,在开店申请审批流程中,支持干部使用电子签名进行审批确认。 3、开店问答 集成AI智慧问答系统,用户可以通过“开店问答”功能获得即时的在线咨询服务,解答在开店过程中遇到的问题。 4、文件下载 提供相关政策文件的下载,让用户能够随时查阅政策详情。用户可以下载审批流程的详细说明文档,了解整个审批过程。 5、合规字段 在开店申请表中设置合规字段,确保用户填写的信息符合相关法规要求。对关键字段进行合规性校验,如店铺名称、经营范围等。 6、我要开店 提供一键式开店申请入口,引导用户完成开店流程。 7、我的申请 (1)申请列表:展示申请人所有提交的开店申请记录,包括申请时间、申请类型、申请状态等。 (2)申请详情:点击具体的申请记录,可以查看该申请的详细信息,包括申请时填写的信息、上传的材料以及审核意见等。 (3)通知提醒:如果申请状态发生变化或需要申请人进行进一步操作,平台会通过“我的申请”功能向申请人发送通知提醒。 (4)操作入口:对于处于审核中或需要补充材料的申请,申请人可以通过“我的申请”功能找到相应的操作入口,进行材料补充或其他操作。 1.2.4实现方式 1、统一管理 通过新建统一门户,建成对主要业务数据的统一管理,对于用户权限等通用模块通过区大数据中心底层能力调用的方式减少后续项目开发的工作量,对于已建成的系统整合,经过访问控制等方式,统计业务部门使用情况,为提升系统的可用性提供数据支撑,同时在技术开展软件开发过程中,将全程在区数据局的统一规范和要求下开展技术服务,运用区统一云管平台申请服务器资源、远程运维、系统上线等。 2、数据管理 数据归集和质量管理工作依照区数据局要求,通过区数据资源平台,对闵行区云上开店系统涉及到的数据归集、治理、运用进行全过程管理,以实现数据的集中管理,确保信息的统一性、准确性以及合理性。 3、安全管理 闵行区云上开店系统根据集约建设的要求,以轻应用的方式上架随申办企业云对外提供服务,并在PC端实现审批功能,并纳入区数据局和区市场监管局相关系统的安全性要求。 1.2.5非功能需求 系统必须具备负载均衡能力,以保证多用户并发访问时的系统的可靠性和系统性能不受到严重影响。同时,系统运行应稳定可靠,用户的任何正常操作及客户端的任何非正常操作均不应造成系统崩溃,即使本系统出现故障,也不会影响同一服务器上其他应用系统的正常运行。具体性能要求如下: 1、系统应实现7×24小时的连续运行,平均年故障时间:<1天,平均故障修复时间:<120分钟。 2、系统维护工作都应支持在线操作,不因维护工作降低系统可用性。 3、系统应满足300人同时在线使用情况下的运行流畅、稳定,资源搜索应及时响应,地图及资源浏览平滑、不留白。具体响应时间要求为: (1)一般性的数据增加、修改、删除等操作,平均响应时间≤1秒,最长响应时间≤3秒; (2)一般业务操作的简单查询和统计,平均响应时间≤3秒,最长响应时间≤5秒; (3)大数据量的查询、统计与复杂的统计汇总,平均响应时间≤3秒,最长响应时间≤5秒; (4)影像栅格数据刷新速度≤10秒。 (5)下载文件响应速度在 ≤3秒内。 4、拓展性能 本次项目建设将充分考虑未来的业务拓展,系统能够弹性支撑,进行科学合理的系统设计。
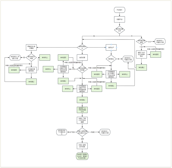
1.3 技术架构1.3.1总体设计 在个体户“云办照”、食品经营许可“云核查”的基础上,汇集各项功能升级为闵行区云上开店系统,并拓展至随申办APP手机端。通过该系统实现了个体户营业执照、食品经营许可办理全程线上提前服务,全程云上场地核查、全程网上不见面审批,有效降低了申请人完成现场布局和图纸绘图的难度,解决场地核查任务多、核查耗时长等问题。技术架构图如下:
1、开店指引 根据不同类型的商家(食品经营、食品生产、零售药店、医疗器械等),提供详细的开店指引,包括法律法规、资质要求、区域划分、布局建议、人员要求等。 2、特色服务 结合云核查功能,支持申请人在线提交申请材料,实现开店申请材料的在线审核和反馈。 支持个体户开业的一站式服务,简化注册流程。 与闵址汇系统对接,实现区标准地址的自动获取和申请。 调用电子身份证和干部电子签名技术,提升身份验证和审批效率。 3、开店问答 提供开店问答功能,解答用户在开店过程中遇到的问题。 4、文件下载 提供开店所需的各种文档、模板和政策文件。 5、合规字段 在开店申请表中设置合规字段,确保信息合规性。 6、我要开店 为经营主体提供一站式的开店服务入口。 7、我的申请 处理用户的开店申请,包括申请提交、资料审核、审批流程管理、申请状态更新等。 8、多访问设备支持 移动端:随申办企业云,企业、市民申请云上开店服务。 PC端:智慧监管·云中心——云上·开店,干部业务审批使用。 此外,闵行区云上开店系统运用区数据局提供的统一登录工具,通过引入单点登录系统,只需使用一个账号,即可轻松访问和操作区市场监管局内部署的各个系统。这种集成化的登录方式不仅提高了安全性,也简化了操作流程,避免了记忆多个账号和密码的烦恼。实现用户信息与组织架构主数据管理,根据区市场监管局组织架构建立用户信息查询体系,方便快捷的查询,提高应用的便捷性。实现三个统一:统一用户信息管理、统一身份登录管理,统一用户身份信息。 1.3.2系统软件 根据《闵行区政务信息系统建设技术规范指引》,在信息化项目建设中的产品软件应使用闵行区大数据中心统一提供的国产软件。系统使用的产品软件情况如下: 1、操作系统:银河麒麟V10 2、数据库:达梦数据库V8 3、中间件:东方通V7 响应文件应按照以上系统软件选型,提供清晰明确的技术路线。 1.3.3硬件环境 根据《闵行区政务信息系统建设技术规范指引》,系统升级改造所需的服务器、存储及系统备份等硬件资源需求,由闵行区科委审核,闵行区大数据中心落实相关资源。系统的服务器资源是由区大数据中心提供的闵行区政务云平台,包括应用服务器和数据库服务器。 网络环境为互联网与闵行区政务网。 响应文件应按照实际情况,提出系统部署的服务器和配置需求。按照有关要求,服务器配置采用国产设备。 1.3.4数据准备 闵行区云上开店系统的数据需要通过闵行区大数据中心接入随申办企业云平台。数据归集和质量管理工作依照区数据局的考核要求,通过区数据资源平台,对数据归集、治理、运用进行全过程管理,有利于整理当前区市场监管局注册登记、许可准入相关的信息数据资产。以上均需运用区大数据中心的工具化能力,通过闵行区大数据资源平台进行数据供给。 投标人应配合采购人按照闵行区云上开店系统业务应用功能和数据应用需求,合理设计业务应用和数据治理加工的技术路线,密切配合做好数据资源的维护,并需在响应文件中进行承诺。 1.3.5数据交互 闵行区云上开店系统应与闵行区大数据资源平台和智慧监管·云中心系统具有数据双向交互的能力,在遵守国家法律法规、国际标准、国家标准和行业标准的前提下,系统在技术设计上需兼顾安全性和开放性。
1.4 实施要求1.4.1人员及机构要求 投标人需成立合理的项目实施团队,建立健全保障项目顺利实施的各项管理制度和质量保证体系,安排足够的高素质人才参加项目的建设。在项目机构中应明确各岗位的职责、任职资格,确保工程顺利实施。要求投标人从项目组织结构、实施团队人员构成、实施团队人员职责划分、实施人员配置等以上方面进行具体阐述。 项目团队人员不少于4人,并需提供团队人员清单、分工职责与资质材料等相关内容。 1.4.2质量保证要求 1、中标人应对质量标准的制定、现场作业质量管理、安全管理等建立完整有效的质量保证体系,制定符合ISO9000系列标准要求的质量保证计划,并坚持实施,确保项目质量。 2、投标人应针对本项目提供管理措施、质量管理、质量保障体系、风险管理计划,明确质量控制方法、质量控制内容、质量控制标准。 3、中标人必须接受采购人的质量监督检查,提供真实有效的相关质量活动记录、证据,无条件接受采购人提出的质量问题整改要求,承担质量责任及因质量问题导致的进度延迟责任。 1.4.3项目进度要求 本项目总建设工期为60日,试运行15日,项目验收后,进入质保期。工期是指自合同签订之日起至验收合格之日,项目需在2025年度内完成。投标人应在方案中详细规划项目的实施进度。 1.4.4项目测试要求 1、中标人应进行系统的功能和性能测试,经采购人认可后方可正式上线。 2、测试方案(包括项目、指标、方式、测试仪器和测试工具软件等)应由中标人提交给采购人,中标人拟定的测试方案应具体到每一个测试步骤,测试内容至少包括功能测试、性能测试和压力测试等。采购人可根据有关规定进行修改和补充,并经与采购人讨论通过,经双方确认,中标人方可按计划进行测试。 3、在严格的系统测试后,中标人认为系统的质量和稳定性达到要求时,中标人应向采购人提出软测申请,由采购人选定并委托第三方软件测评机构对软件进行功能和性能测试,中标人应根据第三方测评结果进行修改直至符合要求。软件测评合格后,系统入网试运行。 4、试运行结束后,采购人根据规定组织项目验收,通过验收后,系统正式交付运行。 1.4.5售后服务要求 1、中标人在项目验收合格后提供1年的免费质保服务(从验收合格之日起计算)。 2、质保服务包括:提供7*24小时的服务响应,并2小时内做出明确响应和安排,并尽快安排工程师解决技术故障。 3、质保服务还包括:根据采购人的需求,增减、修改、调整系统数据库及相关业务功能。 4、投标人需在响应文件中提供不少于以上内容的售后服务承诺函。 1.4.6项目培训要求 1、中标人需就闵行区云上开店系统的具体使用向系统管理人员、部门管理人员和具体业务经办人开展培训。 2、中标人的培训教员应是项目组成人员并具有扎实的理论基础知识及实际工作经验,必须具备熟练的中文会话和书写能力。 3、所有培训是免费的。 1.4.7知识产权要求 投标人在项目实施中,不得侵犯第三方权利,项目实施使用第三方技术和产品(包括图片)的,投标人需向采购人进行书面详细说明,并提供相关处理措施和处理结果。项目相关成果的知识产权归采购人所有。 1.4.8网络和数据安全要求 本项目将通过闵行区大数据中心接入随申办企业云平台,并与闵行区大数据资源平台和智慧监管·云中心系统具有数据双向交互的能力,投标人必须遵守闵行区大数据中心和采购人在信息安全、网络安全、数据安全方面的有关规定和要求,并应在保障项目网络安全、确保系统稳定可靠的前提下提供技术服务。 投标人在中标后,进行合同签署的同时,要按照采购人的要求签署项目工程和数据的保密协议。 1.5 验收要求(一)验收标准 验收工作由采购人组织实施,中标人应完成项目验收相关验收场景和资料的准备, 采购人组织专家根据本项目使用用户的书面反馈意见及相关验收场景和资料进行验收。 中标人应提供电子和纸质两种介质的产出物,并保持版本一致,纸质的须经相关方签字认可。 中标人应对验收中发现的问题,提出有效解决办法和措施。 中标人应提交的文档,包括但不限于:《需求分析说明书》、《概要设计说明书》、《数据库设计说明书》、《详细设计说明书》、《测试报告》、《系统维护方案》等等。 验收内容包括但不局限于:软件系统名称、软件用途及组成、主要功能及性能、软件系统测试情况、配置管理等;项目的正式运行程序和源代码程序(包括源代码的注释) (二)验收程序和方法 系统验收按照以下程序进行: 1、试运行 (1)系统通过软件测评后,移交采购人投入为期15日的联网试运行,试运行无误后进入验收阶段。 (2)在试运行期间,如发现系统质量问题,系统某一项指标不能满足技术规范要求时,中标人必须在24小时内响应并排除故障。 2、验收 系统试运行无误并实现预期功能后,中标人提供合同的全部资料,并解决调试和试运行时出现的问题达到合同要求,采购人、中标人等有关部门按有关规定进行验收。 1.6 付款方式项目为2025年度完成的项目。合同签订后支付预付款,预付款为合同总价的50%,在合同生效且收到相应发票后支付预付款,项目通过验收后,支付合同总价剩余的50%。
附件2
单位基本情况说明 一、基本情况 1.单位名称: 2.地址: 3.邮编: 4.联系人姓名及职务: 5.电话/传真:
二、基本经济指标(到2024年度12月) 1.实收资本: 2.资产总额: 3.负债总额:
三、其他情况 1.企业简介: 2.近三年信息化项目经历情况: 3. 其他需要说明的情况:
我方承诺上述情况是真实、准确的,我方同意根据采购人进一步要求出示有关资料予以证实。
单位名称(加盖公章)
法定代表人或受委托人(签名或盖私章):
日期:
附件3 法定代表人证明书
上海市闵行区市场监督管理局 : 兹证明 (姓名),性别 年龄身份证号码 ,现任我单位职务 ,系本公司法定代表人(负责人)。
附:法定代表人性别: 身份证号码: 统一社会信用代码: 单位类型: 经营范围:
单位名称:(盖章) 日期: 年 月 日
法定代表人身份证(复印件加盖公章)
附件4 法定代表人授权委托书 闵行区市场监督管理局: 兹委派我公司先生/女士(身份证号:其在本公司的职务是,联系电话邮箱:)代表我公司全权处理闵行区云上开店系统评审项目的一切事项,若中标则全权代表本公司签订合同,并负责处理合同履行等事宜。 本委托书有效期:自年月日起至年月日止。 特此告知。
单位名称(公章): 法定代表人(签字): 签发日期:年月日
法定代表人及授权委托人的身份证(复印件加盖公章)
附件5 报价一览表
注: 1.所有价格均系用人民币表示,单位为元,精确到个数位。 2.总报价为本项目开始实施至验收合格并交付使用的所有可能发生的费用。 单位名称:(盖章)
法定代表人或授权委托人:(签字或盖章) 日期:年 月 日
附件6 拟从事本项目软件开发的工作人员信息 及相关工作经历
单位名称(盖章)
法定代表人或授权委托人: (签字或盖章)
日期: 年 月 日
附件7 本项目评分细则
| |||||||||||||||||||||||||||||||||||||||||||||||||||||||||||||||||||||||||||||||||||||||||||||||||||||||||||||||||||||||||||||||||
闵行区云上开店系统软件开发服务比选公告
来源:上海市闵行区市场监督管理局 发布时间:2025年7月1日
留言
0/500
公众意见
暂无公众意见


