无障碍操作说明
跳转到网站导航区
跳转到主要内容区域
闵行人大
闵行政协
简体
简体
繁體
英文版
无障碍
长者版
关怀版
退出关怀版
首页
闵行党建
一网通办
新闻中心
政务公开
便民服务
互动交流
投资闵行
闵行概览
提示消息
手机号码不能为空
当前位置:
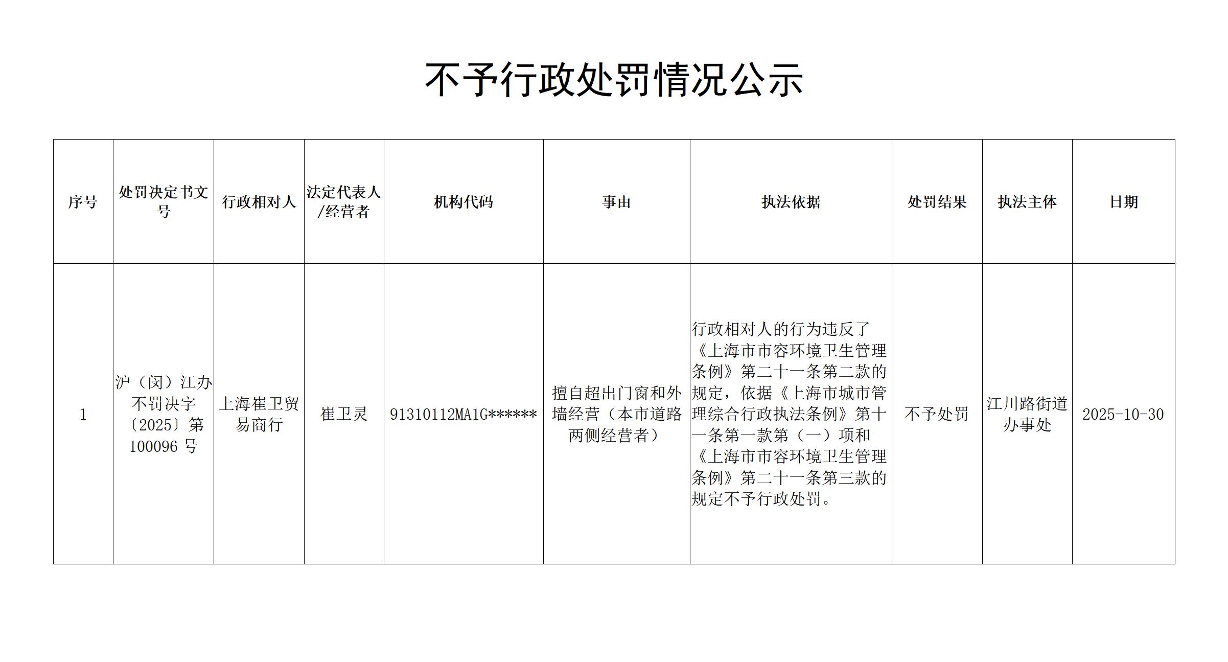
关于对行政相对人上海崔卫贸易商行不予行政处罚的情况公示
来源:上海市闵行区人民政府江川路街道办事处 发布时间:2025年11月3日
相关附件下载:
关于对行政相对人上海崔卫贸易商行不予行政处罚的情况公示1103.jpg
索引号:
SY180001521
主题分类:
科技、教育、教育
发文机关:
上海市闵行区教育局
发布日期:
2024-06-21
生效日期:
失效日期:
成文日期:
2024-06-13
文件状态:
正常
发文字号:
闵教规字〔2024〕1号
点击查看
相关推荐
征地补偿安置方案公告 沪(奉)征地补告[2025]第47号
2025-07-23
征地补偿安置方案公告 沪(奉)征地补告[2025]第47号
2025-07-23
征地补偿安置方案公告 沪(奉)征地补告[2025]第47号
2025-07-23
征地补偿安置方案公告 沪(奉)征地补告[2025]第47号
2025-07-23
微信
微博
手机
抖音
智能答复