无障碍操作说明
跳转到网站导航区
跳转到主要内容区域
闵行人大
闵行政协
简体
简体
繁體
英文版
无障碍
长者版
关怀版
退出关怀版
首页
闵行党建
一网通办
新闻中心
政务公开
便民服务
互动交流
投资闵行
闵行概览
提示消息
手机号码不能为空
当前位置:
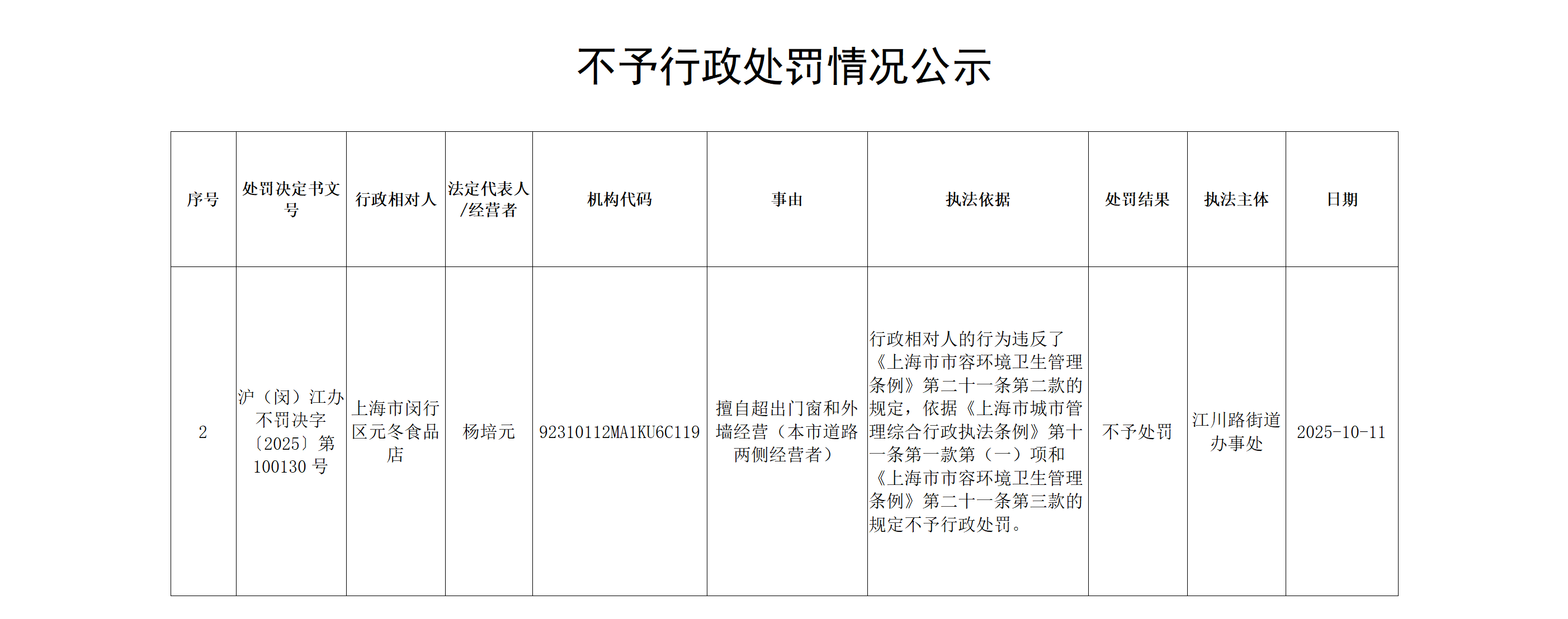
关于对行政相对人上海市闵行区元冬食品店不予行政处罚的情况公示
来源:上海市闵行区人民政府江川路街道办事处 发布时间:2025年10月13日
相关附件下载:
关于对行政相对人上海市闵行区元冬食品店不予行政处罚的情况公示.png
索引号:
SY180001521
主题分类:
科技、教育、教育
发文机关:
上海市闵行区教育局
发布日期:
2024-06-21
生效日期:
失效日期:
成文日期:
2024-06-13
文件状态:
正常
发文字号:
闵教规字〔2024〕1号
点击查看
相关推荐
征地补偿安置方案公告 沪(奉)征地补告[2025]第47号
2025-07-23
征地补偿安置方案公告 沪(奉)征地补告[2025]第47号
2025-07-23
征地补偿安置方案公告 沪(奉)征地补告[2025]第47号
2025-07-23
征地补偿安置方案公告 沪(奉)征地补告[2025]第47号
2025-07-23
微信
微博
手机
抖音
智能答复