高级搜索
当前位置:首页 > 重大决策事项目录 > 镇、街道、工业区 
浦江镇人民政府关于印发《2023年浦江镇人民政府重大行政决策事项目录》的通知
来源:上海市闵行区浦江镇人民政府  发布时间:2023年3月31日
  • 索引号:SY50000662
  • 主题分类:综合政务\行政事务
  • 发文机关:上海市闵行区浦江镇人民政府
  • 成文日期:2023-03-31
  • 发文字号:闵浦府〔2023〕45号
  • 发布日期:2023-03-31
  • 生效日期:
  • 失效日期:
  • 文件状态:

机关各科室、企事业(公司制)单位:

贯彻落实重大行政决策程序制度,加强重大行政决策事项目录管理,促进科学民主依法决策,经镇党委、政府同意,现将《2023浦江镇人民政府重大行政决策事项目录》印发给你们,请决策事项承办部门严格履行公众参与、专家论证、风险评估、合法性审查和集体讨论决定等法定程序认真组织实施,有序部署推进,落实工作闭环。

附件:2023年浦江镇人民政府重大行政决策事项目录

 

 

                            闵行区浦江镇人民政府

                         2023331

附件

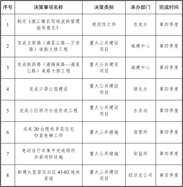
2023年浦江镇人民政府重大行政决策事项目录

1680587534(1).jpg

相关附件下载:
读屏专用
声音开关
语速
阅读方式
配色
放大
缩小
鼠标样式
十字线
大字幕
快捷方式
重置
固定
说明
退出服务